Views: 0 Author: Site Editor Publish Time: 2025-10-24 Origin: Site
For squeeze castings, T6 treatment is the most commonly used and important heat treatment process, which can bring out the performance potential of the material to the fullest.
I. The Essence and Purpose of T6 Treatment
Essence:The T6 treatment is a two-step process: solution treatment + complete artificial aging.
Core purpose:By altering the microstructure, the yield strength, tensile strength and hardness of the castings can be maximized while maintaining good plasticity (elongation).
First, heat it until it turns red (solution treatment) to evenly distribute the "energy" inside.
Then it is quickly immersed in cold water for "quenching", freezing it in a high-energy state.
Finally, it is placed in a low-temperature furnace for "tempering" (artificial aging), allowing this high-energy state to stably precipitate in the form of extremely fine strengthening particles, thereby making the material both strong and tough.
II. The Special Significance of T6 Treatment for Squeeze Castings
Why are squeeze castings particularly suitable for T6 treatment?
Thanks to the dense and pore-free internal quality brought by the squeeze casting process itself.
Common high-pressure die-castings: There are a large number of tiny air holes inside. During the first step of T6 treatment - high-temperature solution treatment, the air inside the pores expands due to heat, which can cause the surface of the casting to bulge, deform or even crack. Therefore, ordinary die-castings usually cannot undergo T6 treatment.
Squeeze castings: Solidified under high pressure, they have an extremely dense structure with almost no pores. Therefore, it can withstand the high temperature of solution treatment without any pressure and will not develop defects such as blisters. This is a decisive advantage of squeeze casting over ordinary die casting.
III. Detailed Process Flow of T6 Treatment (Taking Common Aluminum Alloys such as A356 as an Example)
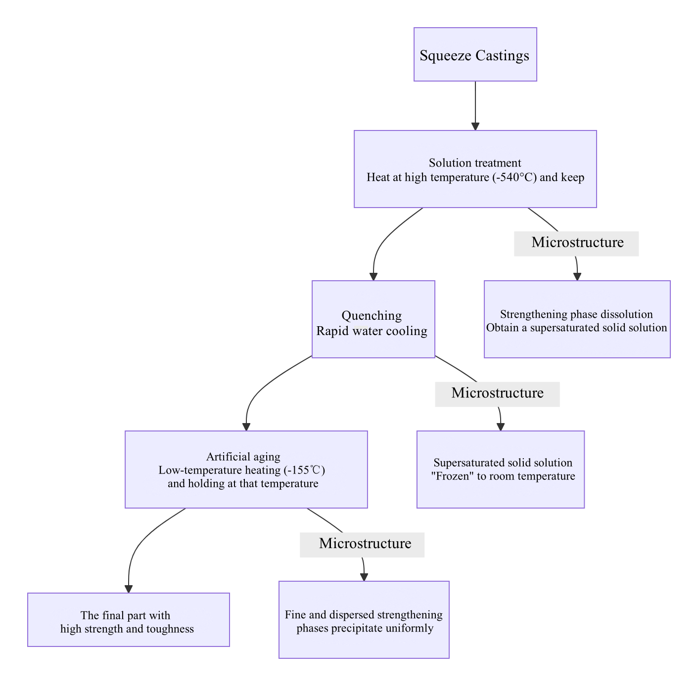
The following figure visually presents the core process and microstructure changes of the heat treatment of extrusion casting T6:

Step One: Solution treatment
• Operation: Place the extruded casting part into the heat treatment furnace, heat it to a relatively high temperature (for the commonly used casting aluminum alloy A356, the temperature is usually between 535°C and 545°C), and hold it at this temperature for several hours (the holding time depends on the thickness of the thickest wall of the part, usually 2 to 12 hours).
• Objective:
(1) Dissolution of strengthening phases: Maximize the dissolution of strengthening phases such as Mg₂Si (magnesium-silicon phase) in the alloy into the aluminum matrix to form a uniform, supersaturated α -aluminum solid solution.
(2) Homogenization of composition: Make the chemical composition within and around the grains more uniform.
• Critical Control Points:
The temperature must be precisely controlled. If it is too low, the dissolution will be incomplete; if it is too high, it may lead to overburning (local melting), causing the parts to be scrapped.
Step Two: Quenching
• Operation: After the solution holding is completed, quickly remove the workpiece from the furnace and immediately immerse it in the quenching medium to cool it rapidly. The commonly used medium is hot water at 60°C to 100°C.
• Objective: To rapidly cool and "freeze" the supersaturated solid solution state at high temperatures and retain it at room temperature to prevent the premature precipitation of the strengthening phase.
• Critical Control Points:
(1) Transfer time: The delay from taking it out of the furnace to immersing it in the quenching medium should be as short as possible (usually less than 30 seconds), otherwise the strengthening phase will precipitate before cooling, affecting the effect.
(2) Cooling speed: The speed should be fast enough to ensure supersaturation. However, too rapid cooling (such as ice water) can cause excessive internal stress, leading to deformation or cracking. Therefore, hot water or polymer aqueous solutions are often used to balance the cooling rate and the risk of deformation.
Step Three: Artificial aging
• Operation: Place the quenched workpiece into another furnace at a lower temperature, heat it to 150°C - 180°C (for A356 alloy, it is usually around 155°C), and hold it for 2-10 hours. Then take it out and air cool.
• Objective: To allow the solute atoms that are in an unstable supersaturated state after quenching to precipitate in the form of extremely fine and dispersed strengthening phases. These nanoscale precipitates will effectively impede the movement of dislocations within the crystal, thereby significantly enhancing the strength of the material. This process is also known as "precipitation strengthening".
• Critical Control Points:
The matching of aging temperature and time determines the final performance. The higher the temperature or the longer the time, the precipitates will grow larger, the strength will reach a peak and then start to decline (over-aging), but the toughness will increase.
IV. Performance Advantages of Squeeze Castings after T6 Treatment
After T6 treatment, the mechanical properties of extrusion castings will undergo a qualitative leap:
Tensile strength: It can reach over 290 MPa (typical value of A356 alloy).
Yield strength: It can reach over 230 MPa (typical value of A356 alloy).
Elongation: It can still maintain good plasticity of 5% to 10%.
This combination of high strength and good toughness enables parts made by "squeeze casting + T6 heat treatment" to replace traditional forgings and be widely used in safety structural components such as automotive suspension systems, steering knuckles, and chassis connecting rods.
V. Conclusion
T6 heat treatment is a key process for unleashing the performance potential of squeeze castings. It is precisely because squeeze casting itself provides high-quality and dense billets that T6 treatment becomes possible. The combination of the two has created an advanced manufacturing technology capable of producing high-performance, near-net-shape, and lightweight structural components.